This AOP is licensed under the BY-SA license. This license allows reusers to distribute, remix, adapt, and build upon the material in any medium or format, so long as attribution is given to the creator. The license allows for commercial use. If you remix, adapt, or build upon the material, you must license the modified material under identical terms.

AOP: 474

Title

A descriptive phrase which references both the Molecular Initiating Event and Adverse Outcome.It should take the form “MIE leading to AO”. For example, “Aromatase inhibition leading to reproductive dysfunction” where Aromatase inhibition is the MIE and reproductive dysfunction the AO. In cases where the MIE is unknown or undefined, the earliest known KE in the chain (i.e., furthest upstream) should be used in lieu of the MIE and it should be made clear that the stated event is a KE and not the MIE.  More help

Succinate dehydrogenase inactivation leads to cancer by promoting EMT

Short name
A name that succinctly summarises the information from the title. This name should not exceed 90 characters. More help
SDH inactivation, DNA methyltransferase inhibition, EMT and cancer
The current version of the Developer's Handbook will be automatically populated into the Handbook Version field when a new AOP page is created.Authors have the option to switch to a newer (but not older) Handbook version any time thereafter. More help
Handbook Version v2.7

Graphical Representation

A graphical representation of the AOP.This graphic should list all KEs in sequence, including the MIE (if known) and AO, and the pair-wise relationships (links or KERs) between those KEs. More help
Click to download graphical representation template Explore AOP in a Third Party Tool

Authors

The names and affiliations of the individual(s)/organisation(s) that created/developed the AOP. More help

Arnaud Tête

Judith Favier

Xavier Coumoul

Karine Audouze

Sylvie Bortoli

Point of Contact

The user responsible for managing the AOP entry in the AOP-KB and controlling write access to the page by defining the contributors as described in the next section.   More help
Sylvie Bortoli   (email point of contact)

Contributors

Users with write access to the AOP page.  Entries in this field are controlled by the Point of Contact. More help
  • Sylvie Bortoli
  • Xavier COUMOUL
  • Arnaud TETE
  • Karine Audouze

Coaches

This field is used to identify coaches who supported the development of the AOP.Each coach selected must be a registered author. More help
  • Rex FitzGerald

OECD Information Table

Provides users with information concerning how actively the AOP page is being developed and whether it is part of the OECD Workplan and has been reviewed and/or endorsed. OECD Project: Assigned upon acceptance onto OECD workplan. This project ID is managed and updated (if needed) by the OECD. OECD Status: For AOPs included on the OECD workplan, ‘OECD status’ tracks the level of review/endorsement of the AOP . This designation is managed and updated by the OECD. Journal-format Article: The OECD is developing co-operation with Scientific Journals for the review and publication of AOPs, via the signature of a Memorandum of Understanding. When the scientific review of an AOP is conducted by these Journals, the journal review panel will review the content of the Wiki. In addition, the Journal may ask the AOP authors to develop a separate manuscript (i.e. Journal Format Article) using a format determined by the Journal for Journal publication. In that case, the journal review panel will be required to review both the Wiki content and the Journal Format Article. The Journal will publish the AOP reviewed through the Journal Format Article. OECD iLibrary published version: OECD iLibrary is the online library of the OECD. The version of the AOP that is published there has been endorsed by the OECD. The purpose of publication on iLibrary is to provide a stable version over time, i.e. the version which has been reviewed and revised based on the outcome of the review. AOPs are viewed as living documents and may continue to evolve on the AOP-Wiki after their OECD endorsement and publication.   More help
OECD Project # OECD Status Reviewer's Reports Journal-format Article OECD iLibrary Published Version
1.106 Under Development
This AOP was last modified on October 05, 2025 18:23

Revision dates for related pages

Page Revision Date/Time
Succinate dehydrogenase, inhibited May 04, 2023 11:49
Increase, DNA methyltransferase inhibition April 22, 2019 05:09
Epithelial Mesenchymal Transition April 24, 2024 00:44
Succinate Accumulation July 18, 2024 13:24
Increase, Cancer August 22, 2023 14:32
SDH, inhibited leads to Succinate Accumulation July 18, 2024 13:50
Succinate Accumulation leads to Increase, DNMT inhibition July 18, 2024 13:50
Increase, DNMT inhibition leads to EMT July 18, 2024 13:51
EMT leads to Increase, Cancer July 18, 2024 13:52
Boscalid June 10, 2024 10:27
Bixafen June 10, 2024 10:27
Sedaxane June 10, 2024 10:29

Abstract

A concise and informative summation of the AOP under development that can stand-alone from the AOP page. The aim is to capture the highlights of the AOP and its potential scientific and regulatory relevance. More help

Succinate dehydrogenase (SDH) is a key enzymatic complex involved in two interconnected metabolic processes for energy production: the transfer of electrons in the mitochondrial respiratory chain and the oxidation of succinate to fumarate in the Krebs cycle. In humans, inherited SDH deficiencies may cause major pathologies including cancers. The cellular and molecular mechanisms related to genetic SDH inactivation have been well described in neuroendocrine tumors, in which it induces an oxidative stress, a pseudohypoxic phenotype, a metabolic, epigenetic and transcriptomic remodeling, and alterations in the migration and invasion capacities of cancer cells, in connection with the accumulation of succinate, an oncometabolite, substrate of the SDH. SDH complex is the molecular target of Succinate Dehydrogenase Inhibitors (SDHi), a family of pesticides widely used to limit the proliferation of pathogenic fungi. This AOP aims to describe the relationship between SDH inactivation and cancer development (PMID: 37778286).

AOP Development Strategy

Context

Used to provide background information for AOP reviewers and users that is considered helpful in understanding the biology underlying the AOP and the motivation for its development.The background should NOT provide an overview of the AOP, its KEs or KERs, which are captured in more detail below. More help

Succinate dehydrogenase (SDH) is a key enzyme of mitochondria, organelles that play a crucial role in the production of energy, the metabolic and calcium homeostasis, the control of apoptosis, and the production of reactive oxygen species. SDH is involved in two interconnected metabolic processes for energy production: 1) cellular respiration, where it allows the transfer of electrons to ubiquinone as complex II of the mitochondrial respiratory chain, and 2) the Krebs cycle, where it catalyzes the oxidation of succinate to fumarate (PMID: 33112834)

Numerous studies show that a complete inactivation of SDH caused by a first constitutional mutation associated with a second somatic mutation, leads to cancerous pathologies in young adults, including particularly aggressive forms of cancer such as paragangliomas (neuroendocrine tumors of the head and neck, thorax, abdomen and pelvis), pheochromocytomas (tumors of the adrenal medulla), renal cancers and gastrointestinal stromal tumors. The cellular and molecular mechanisms related to the genetic inactivation of SDH have been well described in neuroendocrine tumors, where it induces an oxidative stress, a pseudohypoxia phenotype, a metabolic, epigenetic and transcriptional remodeling, and alterations in tumor cell migration and invasion capacities, in connection with the accumulation of succinate, the substrate of SDH (PMID: 40285898).

The succinate dehydrogenase inhibitors (SDHi) are fungicides used to control the proliferation of pathogenic fungi in cereal, fruit and vegetable crops, with a mode of action based on blocking the activity of SDH. The analysis of literature data shows that the impact of SDHi on health remains largely unexplored to date, despite a growing number of studies reporting toxic effects in non-target organisms (PMID: 37778286). This is supported by our recent work highlighting 1) the high degree of conservation of the SDH catalytic site (i.e. the SDHi binding site) during the evolution and 2) the ability of SDHi to inhibit SDH in the mitochondria of non-target species, including humans (PMID: 31697708). These observations show that SDHi are not specific to fungal SDH and that their use may present a risk to human health, particularly in the context of chronic exposure through the diet. Moreover, the analysis of regulatory assessment reports shows that most SDHi induce tumors in animals without evidence of genotoxicity. Thus, for these substances, the mechanisms of carcinogenicity are, to date, not clearly established. 

Our hypothesis is that, if SDHi fungicides are able to alter SDH activity in humans, the consequences of SDHi exposure on cellular and mitochondrial functions may resemble those observed in SDH-mutated tumors and SDH-deficient cells. We assume that the development of an AOP deciphering the different steps leading to cancer following a genetically-SDH inactivation could help to propose the exploration of relevant key events and adverse effects upon chronic exposure to SDHi fungicides.

Strategy

Provides a description of the approaches to the identification, screening and quality assessment of the data relevant to identification of the key events and key event relationships included in the AOP or AOP network.This information is important as a basis to support the objective/envisaged application of the AOP by the regulatory community and to facilitate the reuse of its components.  Suggested content includes a rationale for and description of the scope and focus of the data search and identification strategy/ies including the nature of preliminary scoping and/or expert input, the overall literature screening strategy and more focused literature surveys to identify additional information (including e.g., key search terms, databases and time period searched, any tools used). More help

The development strategy for this AOP is based on the current knowledge on molecular and cellular events triggered by a genetic inactivation of SDH, and on the hypothesis that a chemical SDH inactivation may lead to similar events.

This AOP will be part of the development of an AON with AOP 534.

Summary of the AOP

This section is for information that describes the overall AOP.The information described in section 1 is entered on the upper portion of an AOP page within the AOP-Wiki. This is where some background information may be provided, the structure of the AOP is described, and the KEs and KERs are listed. More help

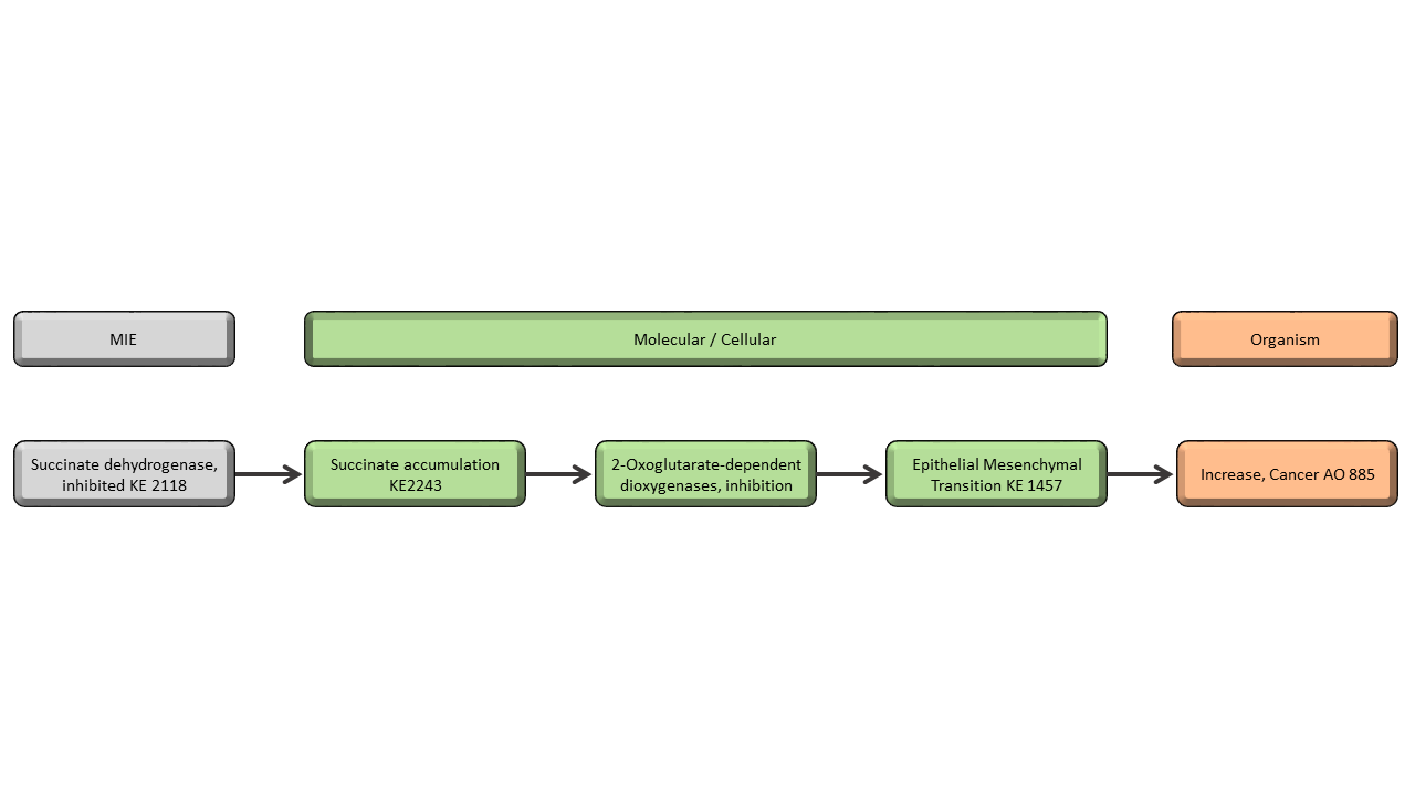
Events:

Molecular Initiating Events (MIE)
An MIE is a specialised KE that represents the beginning (point of interaction between a prototypical stressor and the biological system) of an AOP. More help
Key Events (KE)
A measurable event within a specific biological level of organisation. More help
Adverse Outcomes (AO)
An AO is a specialized KE that represents the end (an adverse outcome of regulatory significance) of an AOP. More help
Type Event ID Title Short name
MIE 2118 Succinate dehydrogenase, inhibited SDH, inhibited
KE 2243 Succinate Accumulation Succinate Accumulation
KE 1619 Increase, DNA methyltransferase inhibition Increase, DNMT inhibition
KE 1457 Epithelial Mesenchymal Transition EMT
AO 885 Increase, Cancer Increase, Cancer

Relationships Between Two Key Events (Including MIEs and AOs)

This table summarizes all of the KERs of the AOP and is populated in the AOP-Wiki as KERs are added to the AOP.Each table entry acts as a link to the individual KER description page. More help
Title Adjacency Evidence Quantitative Understanding

Network View

This network graphic is automatically generated based on the information provided in the MIE(s), KEs, AO(s), KERs and Weight of Evidence (WoE) summary tables. The width of the edges representing the KERs is determined by its WoE confidence level, with thicker lines representing higher degrees of confidence. This network view also shows which KEs are shared with other AOPs. More help

Prototypical Stressors

A structured data field that can be used to identify one or more “prototypical” stressors that act through this AOP. Prototypical stressors are stressors for which responses at multiple key events have been well documented. More help

Life Stage Applicability

The life stage for which the AOP is known to be applicable. More help
Life stage Evidence
Adult High

Taxonomic Applicability

Latin or common names of a species or broader taxonomic grouping (e.g., class, order, family) can be selected.In many cases, individual species identified in these structured fields will be those for which the strongest evidence used in constructing the AOP was available. More help
Term Scientific Term Evidence Link
human and other cells in culture human and other cells in culture High NCBI

Sex Applicability

The sex for which the AOP is known to be applicable. More help
Sex Evidence
Unspecific Moderate

Overall Assessment of the AOP

Addressess the relevant biological domain of applicability (i.e., in terms of taxa, sex, life stage, etc.) and Weight of Evidence (WoE) for the overall AOP as a basis to consider appropriate regulatory application (e.g., priority setting, testing strategies or risk assessment). More help

This AOP describes the molecular and cellular consequences of succinate dehydrogenase (SDH) inactivation, leading to adverse biological outcomes specifically cancer. It integrates evidence from genetic and chemical inhibition models, supporting the hypothesis that chemical inactivation of SDH can mimic the effects observed in genetic SDH deficiencies.

This AOP is broadly applicable across multiple taxa, as SDH is a highly conserved enzyme among eukaryotes. The key events have been observed in mammalian models (rodents, humans) as well as in some invertebrate systems, though most empirical evidence comes from vertebrate studies. The AOP is relevant to both sexes, as SDH-related dysfunctions have not shown sex-specific susceptibility.

Regarding life stage, available data suggest that embryonic and juvenile stages may be more vulnerable to SDH inactivation due to their higher metabolic demands and reliance on mitochondrial function. However, further studies are needed to delineate life-stage-dependent sensitivities. 

The overall weight of evidence for this AOP is moderate to strong, with well-established mechanistic understanding of early molecular events but some uncertainties in later-stage key event relationships.   - Biological plausibility: Strong, as SDH inactivation is well-documented to disrupt mitochondrial metabolism, leading to accumulation of oncometabolites (e.g., succinate) and altered cellular signaling. SDH inactivation is clearly associated with the occurence of multiple cancers. - Empirical support: Moderate to strong, particularly for the initial key events. In vitro and in vivo studies demonstrate consistency in key event progression, but quantitative understanding of dose-response relationships remains limited.   - Concordance and consistency: Strong, with observed reproducibility across multiple experimental models, despite moderate species-specific differences.  

Regulatory Considerations This AOP contributes to a broader Adverse Outcome Network (AON) alongside AOP 534, providing a mechanistic basis for regulatory applications such as:   - Priority setting: identifying chemicals that may interfere with SDH function as potential environmental and occupational hazards. This is the case for SDHi fungicides. - Testing strategies: informing the development of in vitro assays targeting early key events to reduce reliance on animal models (SDH activity) - Risk assessment: Supporting the integration of mitochondrial toxicity (mitotoxicity) into chemical risk assessment frameworks, particularly for compounds suspected of disrupting cellular metabolism.

Domain of Applicability

Addressess the relevant biological domain(s) of applicability in terms of sex, life-stage, taxa, and other aspects of biological context. More help

This AOP is applicable across multiple biological domains, considering its relevance to various taxa, sexes, life stages, and broader biological contexts. The key molecular and cellular events triggered by SDH inactivation are largely conserved across eukaryotes, making this AOP broadly applicable.  

Sex Applicability This AOP is considered applicable to both sexes, as no significant sex-specific differences have been reported in SDH inactivation studies. While hormonal and metabolic differences could theoretically modulate susceptibility in certain contexts, available data do not indicate a strong sex-dependent effect. Further research may be needed to assess potential sex-specific variations in sensitivity.  

Life Stage Applicability  The consequences of SDH inactivation are relevant across multiple life stages, but susceptibility may vary.   - Early developmental stages (embryonic, juvenile): more vulnerable due to higher metabolic demands and reliance on mitochondrial function for growth and differentiation. Disruptions in energy metabolism during early development may lead to severe consequences, including impaired organogenesis.  

- Adult stage: the impact of SDH inhibition is likely tissue-specific, with high-energy-demand organs (e.g., brain, heart, muscle) being particularly affected. While metabolic plasticity in adults may provide some resilience, chronic SDH inhibition can still lead to progressive dysfunction, particularly in tissues with limited regenerative capacity.

- Vulnerable stage: furthermore, the invalidation or inhibition of SDH in already vulnerable populations is likely to aggravate their pathophysiological condition. Furthermore, the invalidation or inhibition of SDH in already vulnerable populations is likely to aggravate their pathophysiological condition.

Taxonomic Applicability SDH is an essential enzyme in the mitochondrial electron transport chain, highly conserved across eukaryotic species. Strong empirical evidence supporting this AOP comes from mammalian models (rodents, humans), where SDH inactivation has been linked to metabolic dysregulation and disease. Additionally, SDH impairment has been studied in invertebrate models (Drosophila melanogaster, Caenorhabditis elegans), demonstrating similar disruptions in mitochondrial function and cellular signaling (https://doi.org/10.1016/j.jmb.2009.02.028 ; PMID: 24954416). While fundamental mechanisms are preserved across species, variations in metabolic compensation and stress response pathways may influence the severity of downstream effects in different taxa.  

Other Biological Contexts   - Cell and tissue specificity: the effects of SDH inactivation are particularly relevant in metabolically active tissues such as the nervous system, cardiac and skeletal muscles, and endocrine organs, where mitochondrial function is critical for normal physiological processes.  

- Physiological and pathological conditions: this AOP is especially relevant in the context of mitochondrial diseases, neurodegenerative disorders, and cancer, where SDH dysfunction has been implicated. The findings may also have implications for toxicological assessments of environmental and pharmaceutical compounds targeting mitochondrial function.

Essentiality of the Key Events

The essentiality of KEs can only be assessed relative to the impact of manipulation of a given KE (e.g., experimentally blocking or exacerbating the event) on the downstream sequence of KEs defined for the AOP. Consequently, evidence supporting essentiality is assembled on the AOP page, rather than on the independent KE pages that are meant to stand-alone as modular units without reference to other KEs in the sequence. The nature of experimental evidence that is relevant to assessing essentiality relates to the impact on downstream KEs and the AO if upstream KEs are prevented or modified. This includes: Direct evidence: directly measured experimental support that blocking or preventing a KE prevents or impacts downstream KEs in the pathway in the expected fashion. Indirect evidence: evidence that modulation or attenuation in the magnitude of impact on a specific KE (increased effect or decreased effect) is associated with corresponding changes (increases or decreases) in the magnitude or frequency of one or more downstream KEs. More help

The essentiality of each Key Event (KE) was assessed based on experimental evidence demonstrating whether its manipulation (e.g., inhibition, knockdown, overexpression, or supplementation) prevents the occurrence of subsequent KEs and/or the final Adverse Outcome (AO).

In this AOP, the Molecular Initiating Event (MIE) is the inhibition of succinate dehydrogenase (SDH, KE 2118), which leads to succinate accumulation (KE2243), inhibition of DNA methyltransferase (DNMT) activity (KE 1619), and activation of epithelial–mesenchymal transition (EMT, KE 1457). Strong evidence supports the essentiality of SDH inhibition and EMT activation, while succinate accumulation and DNMT inhibition are also supported by experimental data, although the direct causal links have varying strength depending on the studies. Overall, the evidence suggests that preventing any of these KEs can significantly alter the progression toward the AO.

Key Event (KE) Essentiality Level Evidence Summary References
KE 2118 - SDH inhibited Strong The SDH complex uses succinate as a substrate. Invalidation, genetic knockdown or inhibition of SDH leads to succinate accumulation. Restoration of SDH activity normalizes mitochondrial function and blocks epigenetic and phenotypic changes, leading to EMT. PMID: 40359599; PMID: 33112834
KE 2243 - Succinate accumulation Moderate Exogenous succinate administration can induce epigenetic alterations and EMT markers in some in vitro models, but effects are partial and context-dependent. Direct suppression of succinate accumulation to block downstream KEs is less frequently reported. REF
KE 1619 - Increase, DNA methyltransferase inhibition Strong Elevated succinate inhibits α-KG-dependent dioxygenases (including TET enzymes), resulting in altered DNA methylation patterns. DNMT inhibition or knockdown experimentally reproduces these patterns and related gene expression changes. Conversely, DNMT overexpression or α-KG supplementation can attenuate these epigenetic effects.  REF
KE 1457 - Epithelial Mesenchymal Transition (EMT) Strong Pharmacological or genetic inhibition of EMT-associated transcription factors (e.g., SNAI1, TWIST) blocks tumor progression and cell migration, even in the presence of upstream perturbations such as SDH inhibition or succinate accumulation. REF

Evidence Assessment

Addressess the biological plausibility, empirical support, and quantitative understanding from each KER in an AOP. More help

KER1: SDH inhibited (KE 2118) → Succinate accumulation (KE 2243) Strong. SDH catalyzes oxidation of succinate to fumarate in the TCA cycle; loss or inhibition of SDH predictably causes intracellular succinate build-up. This is well supported in SDH-deficient tumors and models (REF)

KER2: Succinate accumulation (KE 2243) → Increase, DNA methyltransferase (DNMT) inhibition (KE 1619) Mixed. Robust evidence shows succinate competitively inhibits α-KG–dependent dioxygenases (e.g., TET DNA demethylases, Jumonji histone demethylases), leading to DNA hypermethylation in SDH-deficient tumors. However, this mechanism reflects TET inhibition, not DNMT inhibition. Direct evidence that succinate inhibits DNMT enzymes is limited and, mechanistically, DNMT inhibition would be expected to favor hypomethylation, opposite to what is seen in SDH-deficient contexts. Thus, the biological plausibility is strong for “succinate → inhibition of α-KG–dependent demethylases (e.g., TET) → hypermethylation,” but weak/inconsistent for “succinate → DNMT inhibition.”

KER3: Increase, DNMT inhibition (KE 1619) → Epithelial–Mesenchymal Transition (EMT, KE 1457) Moderate/conditional. EMT programs are influenced by epigenetic remodeling (e.g., methylation at CDH1 and other epithelial genes). There is ample evidence that increased DNA methylation promotes EMT and invasion, and that epigenetic drugs can modulate EMT. But again, most mechanistic support involves hyper-methylation via TET inhibition or DNMT activity supporting EMT—whereas “DNMT inhibition” would usually counter hypermethylation. Therefore, the general epigenetic control → EMT is biologically plausible, but the directionality specified by KE 1619 (“DNMT inhibition”) is poorly aligned with the SDH/succinate epigenetic signature.

(Non-adjacent reinforcement): Independent lines link SDH loss/succinate accumulation to EMT-like phenotypes via pseudohypoxia (PHD/HIF), ROS, and epigenetic routes; exogenous succinate can enhance EMT-related functions in several models. 

Known Modulating Factors

Modulating factors (MFs) may alter the shape of the response-response function that describes the quantitative relationship between two KES, thus having an impact on the progression of the pathway or the severity of the AO.The evidence supporting the influence of various modulating factors is assembled within the individual KERs. More help
Modulating Factor (MF) Influence or Outcome KER(s) involved
     

Quantitative Understanding

Optional field to provide quantitative weight of evidence descriptors.  More help

Considerations for Potential Applications of the AOP (optional)

Addressess potential applications of an AOP to support regulatory decision-making.This may include, for example, possible utility for test guideline development or refinement, development of integrated testing and assessment approaches, development of (Q)SARs / or chemical profilers to facilitate the grouping of chemicals for subsequent read-across, screening level hazard assessments or even risk assessment. More help

References

List of the literature that was cited for this AOP. More help