This AOP is licensed under the BY-SA license. This license allows reusers to distribute, remix, adapt, and build upon the material in any medium or format, so long as attribution is given to the creator. The license allows for commercial use. If you remix, adapt, or build upon the material, you must license the modified material under identical terms.

AOP: 447

Title

A descriptive phrase which references both the Molecular Initiating Event and Adverse Outcome.It should take the form “MIE leading to AO”. For example, “Aromatase inhibition leading to reproductive dysfunction” where Aromatase inhibition is the MIE and reproductive dysfunction the AO. In cases where the MIE is unknown or undefined, the earliest known KE in the chain (i.e., furthest upstream) should be used in lieu of the MIE and it should be made clear that the stated event is a KE and not the MIE.  More help

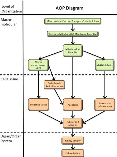
Kidney failure induced by inhibition of mitochondrial electron transfer chain through apoptosis, inflammation and oxidative stress pathways

Short name
A name that succinctly summarises the information from the title. This name should not exceed 90 characters. More help
Kidney failure induced by inhibition of mitochondrial ETC
The current version of the Developer's Handbook will be automatically populated into the Handbook Version field when a new AOP page is created.Authors have the option to switch to a newer (but not older) Handbook version any time thereafter. More help
Handbook Version v2.0

Graphical Representation

A graphical representation of the AOP.This graphic should list all KEs in sequence, including the MIE (if known) and AO, and the pair-wise relationships (links or KERs) between those KEs. More help
Click to download graphical representation template Explore AOP in a Third Party Tool

Authors

The names and affiliations of the individual(s)/organisation(s) that created/developed the AOP. More help

Institut de Radioprotection et de Sûreté Nucléaire (IRSN), PSE-SANTE, SESANE, Fontenay-aux-Roses, France

Point of Contact

The user responsible for managing the AOP entry in the AOP-KB and controlling write access to the page by defining the contributors as described in the next section.   More help
Yann GUEGUEN   (email point of contact)

Contributors

Users with write access to the AOP page.  Entries in this field are controlled by the Point of Contact. More help
  • Yann GUEGUEN
  • Marie FREREJACQUES

Coaches

This field is used to identify coaches who supported the development of the AOP.Each coach selected must be a registered author. More help

OECD Information Table

Provides users with information concerning how actively the AOP page is being developed and whether it is part of the OECD Workplan and has been reviewed and/or endorsed. OECD Project: Assigned upon acceptance onto OECD workplan. This project ID is managed and updated (if needed) by the OECD. OECD Status: For AOPs included on the OECD workplan, ‘OECD status’ tracks the level of review/endorsement of the AOP . This designation is managed and updated by the OECD. Journal-format Article: The OECD is developing co-operation with Scientific Journals for the review and publication of AOPs, via the signature of a Memorandum of Understanding. When the scientific review of an AOP is conducted by these Journals, the journal review panel will review the content of the Wiki. In addition, the Journal may ask the AOP authors to develop a separate manuscript (i.e. Journal Format Article) using a format determined by the Journal for Journal publication. In that case, the journal review panel will be required to review both the Wiki content and the Journal Format Article. The Journal will publish the AOP reviewed through the Journal Format Article. OECD iLibrary published version: OECD iLibrary is the online library of the OECD. The version of the AOP that is published there has been endorsed by the OECD. The purpose of publication on iLibrary is to provide a stable version over time, i.e. the version which has been reviewed and revised based on the outcome of the review. AOPs are viewed as living documents and may continue to evolve on the AOP-Wiki after their OECD endorsement and publication.   More help
OECD Project # OECD Status Reviewer's Reports Journal-format Article OECD iLibrary Published Version
This AOP was last modified on July 04, 2024 11:27

Revision dates for related pages

Page Revision Date/Time
Inhibition, Mitochondrial Electron Transport Chain Complexes March 22, 2023 11:04
Decrease, Mitochondrial membrane potential April 30, 2020 12:41
Altered gene expression, NRF2 dependent antioxidant pathway August 19, 2021 07:35
Inhibition, Nuclear factor kappa B (NF-kB) March 02, 2023 01:58
Increase, Endoplasmic reticulum stress February 11, 2026 06:00
Increase, Apoptosis April 15, 2017 16:17
Increase in inflammation May 03, 2019 14:27
Occurrence, renal proximal tubular necrosis September 16, 2017 10:16
Occurrence, Kidney toxicity March 04, 2022 10:58
Increased, Kidney Failure January 16, 2019 08:57
Increase, Mitochondrial dysfunction February 11, 2026 07:06
Increase, Oxidative Stress February 11, 2026 07:05
Inhibition, ETC complexes of the respiratory chain leads to Decrease, MMP April 08, 2022 08:27
Decrease, MMP leads to Increase, Mitochondrial dysfunction March 14, 2024 10:38
Increase, Mitochondrial dysfunction leads to Altered expression of NRF2 pathway-dependent genes March 14, 2024 10:39
Increase, Mitochondrial dysfunction leads to Inhibition, Nuclear factor kappa B (NF-kB) March 14, 2024 10:39
Increase, Mitochondrial dysfunction leads to Increase, Apoptosis February 21, 2024 15:39
Altered expression of NRF2 pathway-dependent genes leads to Increase, ER stress April 08, 2022 08:31
Altered expression of NRF2 pathway-dependent genes leads to Increase, Oxidative Stress July 04, 2024 11:20
Increase, ER stress leads to Increase, Apoptosis April 08, 2022 08:32
Inhibition, Nuclear factor kappa B (NF-kB) leads to Increase in inflammation April 08, 2022 08:32
Increase, Oxidative Stress leads to Occurrence, renal proximal tubular necrosis July 03, 2024 17:29
Increase, Apoptosis leads to Occurrence, renal proximal tubular necrosis April 08, 2022 08:34
Increase in inflammation leads to Occurrence, renal proximal tubular necrosis April 08, 2022 08:34
Occurrence, renal proximal tubular necrosis leads to Occurrence, Kidney toxicity April 08, 2022 08:35
Occurrence, Kidney toxicity leads to Increased, Kidney Failure April 08, 2022 08:35
Uranium August 05, 2021 14:28
Uranium, soluble salts April 08, 2022 08:55

Abstract

A concise and informative summation of the AOP under development that can stand-alone from the AOP page. The aim is to capture the highlights of the AOP and its potential scientific and regulatory relevance. More help

U metal-ions are filtered through the glomerular membrane of the kidneys, then concentrate in cortical and juxtaglomerular areas and bind to the brush border membrane of the proximal convoluted tubules. U uptake by epithelial cells occurs through endocytosis and the sodium-dependent phosphate co-transporter (NaPi-IIa). Molecular key events start with U induce mitochondrial ETC inhibition (KE1), decrease MMP (KE2) and mitochondrial disruption (KE3). The collapse of mitochondrial membrane potential triggers the Nrf2 (KE3), NF-κB (KE4) or endoplasmic reticulum-stress (KE5) pathways. The resulting cellular key events include oxidative stress (KE6), apoptosis (KE7), and pro-inflammatory effects (KE8). Finally, the main adverse outcome is tubular cell necrosis (KE9), leading to kidney toxicity (KE10) and then kidney failure (AO).

AOP Development Strategy

Context

Used to provide background information for AOP reviewers and users that is considered helpful in understanding the biology underlying the AOP and the motivation for its development.The background should NOT provide an overview of the AOP, its KEs or KERs, which are captured in more detail below. More help

Strategy

Provides a description of the approaches to the identification, screening and quality assessment of the data relevant to identification of the key events and key event relationships included in the AOP or AOP network.This information is important as a basis to support the objective/envisaged application of the AOP by the regulatory community and to facilitate the reuse of its components.  Suggested content includes a rationale for and description of the scope and focus of the data search and identification strategy/ies including the nature of preliminary scoping and/or expert input, the overall literature screening strategy and more focused literature surveys to identify additional information (including e.g., key search terms, databases and time period searched, any tools used). More help

Summary of the AOP

This section is for information that describes the overall AOP.The information described in section 1 is entered on the upper portion of an AOP page within the AOP-Wiki. This is where some background information may be provided, the structure of the AOP is described, and the KEs and KERs are listed. More help

Events:

Molecular Initiating Events (MIE)
An MIE is a specialised KE that represents the beginning (point of interaction between a prototypical stressor and the biological system) of an AOP. More help
Key Events (KE)
A measurable event within a specific biological level of organisation. More help
Adverse Outcomes (AO)
An AO is a specialized KE that represents the end (an adverse outcome of regulatory significance) of an AOP. More help
Type Event ID Title Short name
KE 105 Inhibition, Mitochondrial Electron Transport Chain Complexes Inhibition, ETC complexes of the respiratory chain
KE 1770 Decrease, Mitochondrial membrane potential Decrease, MMP
KE 177 Increase, Mitochondrial dysfunction Increase, Mitochondrial dysfunction
KE 1917 Altered gene expression, NRF2 dependent antioxidant pathway Altered expression of NRF2 pathway-dependent genes
KE 202 Inhibition, Nuclear factor kappa B (NF-kB) Inhibition, Nuclear factor kappa B (NF-kB)
KE 1815 Increase, Endoplasmic reticulum stress Increase, ER stress
KE 1392 Increase, Oxidative Stress Increase, Oxidative Stress
KE 1365 Increase, Apoptosis Increase, Apoptosis
KE 1633 Increase in inflammation Increase in inflammation
KE 1097 Occurrence, renal proximal tubular necrosis Occurrence, renal proximal tubular necrosis
KE 814 Occurrence, Kidney toxicity Occurrence, Kidney toxicity
AO 759 Increased, Kidney Failure Increased, Kidney Failure

Relationships Between Two Key Events (Including MIEs and AOs)

This table summarizes all of the KERs of the AOP and is populated in the AOP-Wiki as KERs are added to the AOP.Each table entry acts as a link to the individual KER description page. More help

Network View

This network graphic is automatically generated based on the information provided in the MIE(s), KEs, AO(s), KERs and Weight of Evidence (WoE) summary tables. The width of the edges representing the KERs is determined by its WoE confidence level, with thicker lines representing higher degrees of confidence. This network view also shows which KEs are shared with other AOPs. More help

Prototypical Stressors

A structured data field that can be used to identify one or more “prototypical” stressors that act through this AOP. Prototypical stressors are stressors for which responses at multiple key events have been well documented. More help

Life Stage Applicability

The life stage for which the AOP is known to be applicable. More help

Taxonomic Applicability

Latin or common names of a species or broader taxonomic grouping (e.g., class, order, family) can be selected.In many cases, individual species identified in these structured fields will be those for which the strongest evidence used in constructing the AOP was available. More help

Sex Applicability

The sex for which the AOP is known to be applicable. More help

Overall Assessment of the AOP

Addressess the relevant biological domain of applicability (i.e., in terms of taxa, sex, life stage, etc.) and Weight of Evidence (WoE) for the overall AOP as a basis to consider appropriate regulatory application (e.g., priority setting, testing strategies or risk assessment). More help

Domain of Applicability

Addressess the relevant biological domain(s) of applicability in terms of sex, life-stage, taxa, and other aspects of biological context. More help

Essentiality of the Key Events

The essentiality of KEs can only be assessed relative to the impact of manipulation of a given KE (e.g., experimentally blocking or exacerbating the event) on the downstream sequence of KEs defined for the AOP. Consequently, evidence supporting essentiality is assembled on the AOP page, rather than on the independent KE pages that are meant to stand-alone as modular units without reference to other KEs in the sequence. The nature of experimental evidence that is relevant to assessing essentiality relates to the impact on downstream KEs and the AO if upstream KEs are prevented or modified. This includes: Direct evidence: directly measured experimental support that blocking or preventing a KE prevents or impacts downstream KEs in the pathway in the expected fashion. Indirect evidence: evidence that modulation or attenuation in the magnitude of impact on a specific KE (increased effect or decreased effect) is associated with corresponding changes (increases or decreases) in the magnitude or frequency of one or more downstream KEs. More help

Evidence Assessment

Addressess the biological plausibility, empirical support, and quantitative understanding from each KER in an AOP. More help

Known Modulating Factors

Modulating factors (MFs) may alter the shape of the response-response function that describes the quantitative relationship between two KES, thus having an impact on the progression of the pathway or the severity of the AO.The evidence supporting the influence of various modulating factors is assembled within the individual KERs. More help

Quantitative Understanding

Optional field to provide quantitative weight of evidence descriptors.  More help

Considerations for Potential Applications of the AOP (optional)

Addressess potential applications of an AOP to support regulatory decision-making.This may include, for example, possible utility for test guideline development or refinement, development of integrated testing and assessment approaches, development of (Q)SARs / or chemical profilers to facilitate the grouping of chemicals for subsequent read-across, screening level hazard assessments or even risk assessment. More help

References

List of the literature that was cited for this AOP. More help