This AOP is licensed under the BY-SA license. This license allows reusers to distribute, remix, adapt, and build upon the material in any medium or format, so long as attribution is given to the creator. The license allows for commercial use. If you remix, adapt, or build upon the material, you must license the modified material under identical terms.

AOP: 464

Title

A descriptive phrase which references both the Molecular Initiating Event and Adverse Outcome.It should take the form “MIE leading to AO”. For example, “Aromatase inhibition leading to reproductive dysfunction” where Aromatase inhibition is the MIE and reproductive dysfunction the AO. In cases where the MIE is unknown or undefined, the earliest known KE in the chain (i.e., furthest upstream) should be used in lieu of the MIE and it should be made clear that the stated event is a KE and not the MIE.  More help

Calcium overload in dopaminergic neurons of the substantia nigra leading to parkinsonian motor deficits

Short name
A name that succinctly summarises the information from the title. This name should not exceed 90 characters. More help
Calcium overload driven development of parkinsonian motor deficits
The current version of the Developer's Handbook will be automatically populated into the Handbook Version field when a new AOP page is created.Authors have the option to switch to a newer (but not older) Handbook version any time thereafter. More help
Handbook Version v2.5

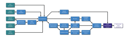
Graphical Representation

A graphical representation of the AOP.This graphic should list all KEs in sequence, including the MIE (if known) and AO, and the pair-wise relationships (links or KERs) between those KEs. More help
Click to download graphical representation template Explore AOP in a Third Party Tool

Authors

The names and affiliations of the individual(s)/organisation(s) that created/developed the AOP. More help

Julia J. Meermana,b, Juliette Leglerb, Aldert H. Piersmaa,b, Remco H.S. Westerinkb, Harm J. Heusinkvelda

  1. Centre for Health Protection, Dutch National Institute for Public Health and the Environment (RIVM), Antonie van Leeuwenhoeklaan 9, 3721 MA Bilthoven, Netherlands
  2. Institute for Risk Assessment Sciences (IRAS), Faculty of Veterinary Medicine, Utrecht University, Utrecht, The Netherlands

Point of Contact

The user responsible for managing the AOP entry in the AOP-KB and controlling write access to the page by defining the contributors as described in the next section.   More help
Julia Meerman   (email point of contact)

Contributors

Users with write access to the AOP page.  Entries in this field are controlled by the Point of Contact. More help
  • Julia Meerman

Coaches

This field is used to identify coaches who supported the development of the AOP.Each coach selected must be a registered author. More help

OECD Information Table

Provides users with information concerning how actively the AOP page is being developed and whether it is part of the OECD Workplan and has been reviewed and/or endorsed. OECD Project: Assigned upon acceptance onto OECD workplan. This project ID is managed and updated (if needed) by the OECD. OECD Status: For AOPs included on the OECD workplan, ‘OECD status’ tracks the level of review/endorsement of the AOP . This designation is managed and updated by the OECD. Journal-format Article: The OECD is developing co-operation with Scientific Journals for the review and publication of AOPs, via the signature of a Memorandum of Understanding. When the scientific review of an AOP is conducted by these Journals, the journal review panel will review the content of the Wiki. In addition, the Journal may ask the AOP authors to develop a separate manuscript (i.e. Journal Format Article) using a format determined by the Journal for Journal publication. In that case, the journal review panel will be required to review both the Wiki content and the Journal Format Article. The Journal will publish the AOP reviewed through the Journal Format Article. OECD iLibrary published version: OECD iLibrary is the online library of the OECD. The version of the AOP that is published there has been endorsed by the OECD. The purpose of publication on iLibrary is to provide a stable version over time, i.e. the version which has been reviewed and revised based on the outcome of the review. AOPs are viewed as living documents and may continue to evolve on the AOP-Wiki after their OECD endorsement and publication.   More help
OECD Project # OECD Status Reviewer's Reports Journal-format Article OECD iLibrary Published Version
This AOP was last modified on February 03, 2026 13:52

Revision dates for related pages

Page Revision Date/Time
Activation of metabotropic glutamate receptor July 25, 2022 03:06
Inositol triphosphate receptor activation May 29, 2025 05:58
Increased, Intracellular Calcium overload June 26, 2020 04:45
Activation of calpain signalling July 25, 2022 03:16
Increase, Cell death November 27, 2024 11:26
Parkinsonian motor deficits March 12, 2018 12:44
Overactivation, NMDARs July 14, 2024 11:45
Inhibition GABAA receptor July 25, 2022 03:23
Increase, Cell membrane depolarization May 24, 2018 16:20
Endoplasmic reticulum stress June 27, 2022 23:16
Unfolded Protein Response September 14, 2023 08:51
Increase, Oxidative Stress February 11, 2026 07:05
Mitochondrial Injury December 19, 2018 09:37
Opening, voltage-gated calcium channels September 14, 2023 08:26
Activation, caspases September 14, 2023 08:35
Proteasomal dysfunction January 30, 2019 10:24
Increase, Cytochrome c release November 02, 2020 05:57
Accumulation of misfolded proteins March 06, 2019 07:49
Increase, Mitochondrial dysfunction February 11, 2026 07:06
Activation, mGLUr leads to Activation, IP3R July 25, 2022 03:17
Activation, IP3R leads to Increased, Intracellular Calcium overload July 25, 2022 03:16
Overactivation, NMDARs leads to Increased, Intracellular Calcium overload September 10, 2023 20:11
Overactivation, NMDARs leads to Increase, Cell membrane depolarization September 14, 2023 08:40
Inhibition, GABAAr leads to Increase, Cell membrane depolarization July 25, 2022 03:24
Increase, Cell membrane depolarization leads to Opening VGCCs September 14, 2023 08:42
Opening VGCCs leads to Increased, Intracellular Calcium overload September 14, 2023 08:44
Increased, Intracellular Calcium overload leads to Activation, calpain July 25, 2022 03:17
Activation, calpain leads to Increase, Cell death July 25, 2022 03:18
Increased, Intracellular Calcium overload leads to Endoplasmic reticulum stress July 25, 2022 03:28
Endoplasmic reticulum stress leads to Unfolded Protein Response July 25, 2022 03:29
Unfolded Protein Response leads to Caspase activation September 14, 2023 08:49
Increased, Intracellular Calcium overload leads to Increase, Mitochondrial dysfunction November 29, 2016 20:08
Increase, Mitochondrial dysfunction leads to Proteasomal dysfunction February 29, 2024 16:04
Proteasomal dysfunction leads to Accumulation, misfolded proteins September 14, 2023 08:56
Accumulation, misfolded proteins leads to Endoplasmic reticulum stress September 14, 2023 08:57
Accumulation, misfolded proteins leads to Caspase activation September 14, 2023 08:57
Increase, Mitochondrial dysfunction leads to Increase, Oxidative Stress November 09, 2017 04:09
Increase, Oxidative Stress leads to Proteasomal dysfunction September 14, 2023 09:00
Increase, Oxidative Stress leads to Accumulation, misfolded proteins September 14, 2023 08:59
Increase, Oxidative Stress leads to Mitochondrial Injury July 25, 2022 03:33
Mitochondrial Injury leads to Increase, Cyt c release September 14, 2023 09:01
Increase, Cyt c release leads to Caspase activation September 14, 2023 09:02
Caspase activation leads to Increase, Cell death September 14, 2023 09:02
Increase, Cell death leads to Parkinsonian motor deficits July 25, 2022 03:20

Abstract

A concise and informative summation of the AOP under development that can stand-alone from the AOP page. The aim is to capture the highlights of the AOP and its potential scientific and regulatory relevance. More help

AOP Development Strategy

Context

Used to provide background information for AOP reviewers and users that is considered helpful in understanding the biology underlying the AOP and the motivation for its development.The background should NOT provide an overview of the AOP, its KEs or KERs, which are captured in more detail below. More help

Strategy

Provides a description of the approaches to the identification, screening and quality assessment of the data relevant to identification of the key events and key event relationships included in the AOP or AOP network.This information is important as a basis to support the objective/envisaged application of the AOP by the regulatory community and to facilitate the reuse of its components.  Suggested content includes a rationale for and description of the scope and focus of the data search and identification strategy/ies including the nature of preliminary scoping and/or expert input, the overall literature screening strategy and more focused literature surveys to identify additional information (including e.g., key search terms, databases and time period searched, any tools used). More help

Summary of the AOP

This section is for information that describes the overall AOP.The information described in section 1 is entered on the upper portion of an AOP page within the AOP-Wiki. This is where some background information may be provided, the structure of the AOP is described, and the KEs and KERs are listed. More help

Events:

Molecular Initiating Events (MIE)
An MIE is a specialised KE that represents the beginning (point of interaction between a prototypical stressor and the biological system) of an AOP. More help
Key Events (KE)
A measurable event within a specific biological level of organisation. More help
Adverse Outcomes (AO)
An AO is a specialized KE that represents the end (an adverse outcome of regulatory significance) of an AOP. More help
Type Event ID Title Short name
MIE 2036 Activation of metabotropic glutamate receptor Activation, mGLUr
MIE 2037 Inositol triphosphate receptor activation Activation, IP3R
MIE 388 Overactivation, NMDARs Overactivation, NMDARs
MIE 2039 Inhibition GABAA receptor Inhibition, GABAAr
MIE 2187 Opening, voltage-gated calcium channels Opening VGCCs
KE 1527 Increase, Cell membrane depolarization Increase, Cell membrane depolarization
KE 389 Increased, Intracellular Calcium overload Increased, Intracellular Calcium overload
KE 2038 Activation of calpain signalling Activation, calpain
KE 2017 Endoplasmic reticulum stress Endoplasmic reticulum stress
KE 1512 Unfolded Protein Response Unfolded Protein Response
KE 177 Increase, Mitochondrial dysfunction Increase, Mitochondrial dysfunction
KE 1585 Proteasomal dysfunction Proteasomal dysfunction
KE 1605 Accumulation of misfolded proteins Accumulation, misfolded proteins
KE 1392 Increase, Oxidative Stress Increase, Oxidative Stress
KE 1547 Mitochondrial Injury Mitochondrial Injury
KE 1812 Increase, Cytochrome c release Increase, Cyt c release
KE 2188 Activation, caspases Caspase activation
KE 1825 Increase, Cell death Increase, Cell death
AO 896 Parkinsonian motor deficits Parkinsonian motor deficits

Relationships Between Two Key Events (Including MIEs and AOs)

This table summarizes all of the KERs of the AOP and is populated in the AOP-Wiki as KERs are added to the AOP.Each table entry acts as a link to the individual KER description page. More help
Title Adjacency Evidence Quantitative Understanding
Activation, mGLUr leads to Activation, IP3R adjacent Not Specified Not Specified
Activation, IP3R leads to Increased, Intracellular Calcium overload adjacent Not Specified Not Specified
Overactivation, NMDARs leads to Increased, Intracellular Calcium overload adjacent Not Specified Not Specified
Overactivation, NMDARs leads to Increase, Cell membrane depolarization adjacent
Inhibition, GABAAr leads to Increase, Cell membrane depolarization adjacent Not Specified Not Specified
Increase, Cell membrane depolarization leads to Opening VGCCs adjacent Not Specified Not Specified
Opening VGCCs leads to Increased, Intracellular Calcium overload adjacent Not Specified Not Specified
Increased, Intracellular Calcium overload leads to Activation, calpain adjacent Not Specified Not Specified
Activation, calpain leads to Increase, Cell death adjacent Not Specified Not Specified
Increased, Intracellular Calcium overload leads to Endoplasmic reticulum stress adjacent Not Specified Not Specified
Endoplasmic reticulum stress leads to Unfolded Protein Response adjacent Not Specified Not Specified
Unfolded Protein Response leads to Caspase activation adjacent Not Specified Not Specified
Increased, Intracellular Calcium overload leads to Increase, Mitochondrial dysfunction adjacent Not Specified Not Specified
Increase, Mitochondrial dysfunction leads to Proteasomal dysfunction adjacent Not Specified Not Specified
Proteasomal dysfunction leads to Accumulation, misfolded proteins adjacent Not Specified Not Specified
Accumulation, misfolded proteins leads to Endoplasmic reticulum stress adjacent Not Specified Not Specified
Accumulation, misfolded proteins leads to Caspase activation adjacent Not Specified Not Specified
Increase, Mitochondrial dysfunction leads to Increase, Oxidative Stress adjacent Not Specified Not Specified
Increase, Oxidative Stress leads to Proteasomal dysfunction adjacent Not Specified Not Specified
Increase, Oxidative Stress leads to Accumulation, misfolded proteins adjacent Not Specified Not Specified
Increase, Oxidative Stress leads to Mitochondrial Injury adjacent Not Specified Not Specified
Mitochondrial Injury leads to Increase, Cyt c release adjacent Not Specified Not Specified
Increase, Cyt c release leads to Caspase activation adjacent Not Specified Not Specified
Caspase activation leads to Increase, Cell death adjacent Not Specified Not Specified
Increase, Cell death leads to Parkinsonian motor deficits adjacent Not Specified Not Specified

Network View

This network graphic is automatically generated based on the information provided in the MIE(s), KEs, AO(s), KERs and Weight of Evidence (WoE) summary tables. The width of the edges representing the KERs is determined by its WoE confidence level, with thicker lines representing higher degrees of confidence. This network view also shows which KEs are shared with other AOPs. More help

Prototypical Stressors

A structured data field that can be used to identify one or more “prototypical” stressors that act through this AOP. Prototypical stressors are stressors for which responses at multiple key events have been well documented. More help

Life Stage Applicability

The life stage for which the AOP is known to be applicable. More help

Taxonomic Applicability

Latin or common names of a species or broader taxonomic grouping (e.g., class, order, family) can be selected.In many cases, individual species identified in these structured fields will be those for which the strongest evidence used in constructing the AOP was available. More help

Sex Applicability

The sex for which the AOP is known to be applicable. More help

Overall Assessment of the AOP

Addressess the relevant biological domain of applicability (i.e., in terms of taxa, sex, life stage, etc.) and Weight of Evidence (WoE) for the overall AOP as a basis to consider appropriate regulatory application (e.g., priority setting, testing strategies or risk assessment). More help

Domain of Applicability

Addressess the relevant biological domain(s) of applicability in terms of sex, life-stage, taxa, and other aspects of biological context. More help

Essentiality of the Key Events

The essentiality of KEs can only be assessed relative to the impact of manipulation of a given KE (e.g., experimentally blocking or exacerbating the event) on the downstream sequence of KEs defined for the AOP. Consequently, evidence supporting essentiality is assembled on the AOP page, rather than on the independent KE pages that are meant to stand-alone as modular units without reference to other KEs in the sequence. The nature of experimental evidence that is relevant to assessing essentiality relates to the impact on downstream KEs and the AO if upstream KEs are prevented or modified. This includes: Direct evidence: directly measured experimental support that blocking or preventing a KE prevents or impacts downstream KEs in the pathway in the expected fashion. Indirect evidence: evidence that modulation or attenuation in the magnitude of impact on a specific KE (increased effect or decreased effect) is associated with corresponding changes (increases or decreases) in the magnitude or frequency of one or more downstream KEs. More help

Evidence Assessment

Addressess the biological plausibility, empirical support, and quantitative understanding from each KER in an AOP. More help

Known Modulating Factors

Modulating factors (MFs) may alter the shape of the response-response function that describes the quantitative relationship between two KES, thus having an impact on the progression of the pathway or the severity of the AO.The evidence supporting the influence of various modulating factors is assembled within the individual KERs. More help
Modulating Factor (MF) Influence or Outcome KER(s) involved
     

Quantitative Understanding

Optional field to provide quantitative weight of evidence descriptors.  More help

Considerations for Potential Applications of the AOP (optional)

Addressess potential applications of an AOP to support regulatory decision-making.This may include, for example, possible utility for test guideline development or refinement, development of integrated testing and assessment approaches, development of (Q)SARs / or chemical profilers to facilitate the grouping of chemicals for subsequent read-across, screening level hazard assessments or even risk assessment. More help

References

List of the literature that was cited for this AOP. More help